By Kirsten Williams, Staff Writer
On Sept. 3, the Student Bar Association (SBA) held a special meeting to introduce its new initiative to restructure student groups on campus, in collaboration with Dean Jefferson’s office. The SBA’s stated goals for this restructuring are to: 1) reduce student leadership positions within groups, 2) reduce the overall amount of school-wide, on-campus events, 3) promote a focus on academics, and 4) streamline student groups and policies for organization and efficiency.
“I’ve been talking about consolidating student groups for a long time,” said Dean Jefferson, who serves as Associate Dean of Student Affairs and Diversity at VLS. “The reason is that we have so many student groups that are not well-attended and well-planned.” She also expressed concern about students being overburdened by student group planning and coordination.
“This comes from the perspective of trying to reduce the number of leadership positions that exist,” said current SBA President, 2L Heather Francis. “This move would reduce that number by about a third…we want to focus on academics and making sure that we, as a school, are supporting students with their academics; not making students feel pressured to take up leadership positions.”
What’s the proposal?
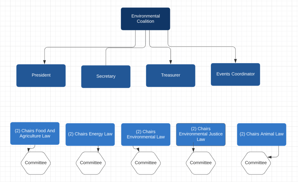
The SBA’s current plan will group student organizations into various “coalitions.” Each coalition will have a President, Secretary, Treasurer, and Events Coordinator. Individual groups within the coalitions will still be able to form committees, headed by two co-chairs. These newly formed committees will still have the same names in the VLS student handbook and website.
Those committees may still assign “unofficial roles” within each student organization. Each group can still have normal meetings and guest speakers. They can keep their individual group funds for their own use. The most significant change deals with how groups (committees) will acquire SBA funding: each committee must present event ideas to their respective coalition leaders for consideration and the coalition leaders will then report to the SBA Treasurer for funding. Each individual group will not need to report to the SBA.
There were five original proposed coalitions: an Environmental Coalition, Social Justice Coalition, Diversity Coalition, Legal Interest Coalition, and a Sports Coalition (with team captains rather than co-chairs).

What’s next?
Francis asked current student group leaders to prepare memos about their thoughts, concerns, and ideas regarding the move to coalitions. The SBA and Dean Jefferson’s office will review the memos mid-September and meet with the group leaders to discuss their feedback, finalize group coalitions, and agree on the new coalition elections process.
